郭先生告诉信号新闻,据他了解,该次集体开户涉及40…

郭先生收到的立案告知书。
(来源:受访者)
信网·信号新闻3月16日讯近日,天津的郭先生向信号新闻(0532-80889431)反映,前不久,他意外发现自己名下莫名多了两张渤海银行的借记卡,其中一张卡,他的身份证号是错的,但依然成功办理。
此后,他多次与渤海银行方面沟通,但银行始终未能给出合理解释,也未提供完整的开户经办信息。
目前,郭先生已就此事向当地公安机关报案,警方于3月5日正式立案。
办社保卡意外发现两张“沉睡”借记卡
郭先生告诉信号新闻,2025年9月11日,他前往渤海银行天津外滩支行办理第三代社保卡。
“当时渤海银行有活动,只要是新开卡用户就能领50元话费,我之前没有渤海银行的银行卡,正好符合条件。
”郭先生说。
然而,在办理过程中,银行工作人员在查询后表示,他不是该行的新客户。
经查,郭先生名下的另外两张借记卡是2007年和2008年办理的,开户行分别是渤海银行滨海新区分行和渤海银行天津奥城支行。
两张卡始终处于未激活状态,账户余额一直为0,也没有任何资金流水和交易记录。
“这两张卡我没办过,也没见过,不知道是怎么回事。
”郭先生表示。
开户信息审核疑存漏洞 身份证号出错仍成功办理


办卡留存资料与郭先生身份证号码并不一致(来源:受访者)
信号新闻从渤海银行滨海新区分行给郭先生提供的开卡材料中发现,2007年为郭先生办理这张借记卡的委托单位是天津恒信物业运营管理有限公司,该批次共办理15人。
郭先生说:“我曾经在这家公司工作过,但是办卡前就离职了,没让这家公司给我办过卡。
”材料显示,办卡登记的身份证号与他的并不相符,代表出生日期的一位数字与他身份证上的不一致。


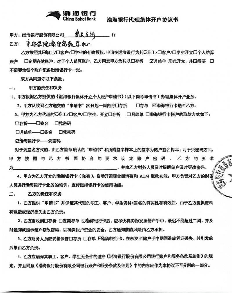
渤海银行代理集体开户协议书相关照片,代理单位为京安学院秦皇岛教学中心。
(来源:受访者)

集体开立个人账户申请书中,郭先生在工作职位一栏中标注为职员,但郭先生反映自己从未在京安学院秦皇岛教学中心工作或学习过。
(来源:受访者)
而另一张在渤海银行天津奥城支行办理的银行卡,是由京安学院秦皇岛教学中心以集体开户的名义办理,郭先生被登记为这一单位的职员,但他从未在京安学院秦皇岛教学中心工作或学习过。
郭先生告诉信号新闻,据他了解,该次集体开户涉及40人,但渤海银行始终未提供京安学院秦皇岛教学中心的营业执照、法人章、开户授权书等集体开户所必需的资料,仅向其提供了当时的经办人姓名。
郭先生对被银行开卡一事感到不安,他担心由此会产生其他涉及个人信息泄露或资金安全的问题。
为此,郭先生多次与渤海银行相关工作人员沟通,要求对方提供完整的开户信息、原始凭证及具体经办人员资料,但却一直没有结果。
为进一步了解事件的详情,信号新闻多次尝试联系天津恒信物业运营管理有限公司,但该企业在企查查平台上预留的联系方式始终无人接听。
据了解,与该预留号码相同的企业有52家,疑似代记账电话。
目前,该企业已被列为失信被执行人,涉案总金额共计4894.52万元。
而京安学院秦皇岛教学中心在集体开立个人账户申请书中预留的单位联系人电话则为空号。
信号新闻通过国家企业信用信息公示系统查询该机构,也没有搜索到任何工商登记备案信息。
针对郭先生所反映的相关问题,信号新闻联系了渤海银行进行求证,该行暂未回应。
渤海银行天津奥城支行工作人员称,郭先生被京安学院秦皇岛教学中心集体开户的情况属实,但网点无对外解释和处理权限。
银行未尽审核义务涉嫌违规 客户可依法维权
银行业内人士表示,这种情况是在银行业管理不规范和办卡开户考核压力较大时期的一种违规行为,有可能是银行在业绩压力下,违规开展批量开卡业务,导致客户信息被滥用。
对此,信号新闻律师专家库成员、山东诚功律师事务所刘国建律师评析,根据相关规定,银行在办理银行卡开户业务时,须严格核验客户身份信息,确保信息真实、准确。
若银行在未获得客户授权、未核验真实身份的情况下为客户开立账户,不仅涉嫌违反金融监管规定,也涉嫌侵犯客户的个人信息权益,还可能给客户带来潜在的财产安全风险。
客户有权要求银行注销相关账户、消除不良影响,若因此遭受实际损失,可主张相应赔偿。
同时可就银行违规开户、信息泄露等问题向金融监管部门投诉,或通过诉讼等法律途径维护自身合法权益。
发稿前,郭先生向信号新闻表示,他已就此事向属地公安机关报案。
3月5日,天津市公安局南开分局体育中心派出所给郭先生出具了行政案件立案告知书。
高高的林海一身深色运动装扮,既没有助理团队随行,也没有大阵仗拍摄设备跟随。
与他同行的是一位摄影师,对方手持轻便相机在进行简单记录。
一路上,林海更多时候都在慢慢逛、慢慢看,整个行程显得格外低调。
不少市民认出了他,却都默契地没有上前打扰。
人群中,偶尔飘来几句轻声议论:“刚刚走过去的人长得好像林海!”“这是林海伐?这么瘦啊!”“诶呦,林海也来看花展了!”没有围观,也没有喧闹,这样的分寸感,反倒让现场多了几分上海街头特有的生活气。
比起传统意义上的“逛花市”,林海更关注的是花卉节现场的装置设计。
一路上,工作人员讲解时,他听得格外认真。
走到装置“白玉兰之心”前,他停下脚步琢磨了许久,笑着说,“这个装置远看比走近看更有感觉,更有氛围”。
来到“花境眠语—森间疗愈”空间,他弯下腰,凑近闻了闻花香,评价道:“虽然香气不算浓郁,但是有,挺好闻的。
”而在“时间的玫瑰”区域,面对集中呈现的不同品种玫瑰,他忍不住惊叹:原来玫瑰有这么多种类。
看得出来,比起匆匆打卡,林海似乎更享受这种慢走慢品的过程。
在花展现场偶遇林海,意外之余,也让人更真切感受到这场活动的吸引力:吸引大家停下脚步的,不只是花,还有城市春天里那份难得的松弛感。
记者 / 王子吟 编辑 / 宗哲麟 图片 / 王子吟 视频 / 王子吟 林海在云端视频号 转载请注明来自上海黄浦
此次系统升级在人机交互维度带来显著突破,其中备受关注的「锁屏岛」功能,成为整套体验优化的核心亮点之一。
双态自适应设计:信息呈现张弛有度 ColorOS 16首次在锁屏界面引入“胶囊态”与“沉浸态”两种动态交互形态。
日常状态下,绝大多数通知以紧凑、规整的胶囊形式集中陈列于锁屏顶部区域,仅保留必要字段,确保界面清爽有序。
当涉及导航进行中、音乐持续播放等需长期关注的任务时,「锁屏岛」将自动平滑转入沉浸态――无需解锁屏幕,亦无需切换至对应应用,关键状态与操作控件即刻展开,信息获取与即时交互自然衔接,一气呵成。
状态流转如呼吸般自然 过往系统中,信息展开常伴随界面层级的骤然切换,锁屏与应用之间存在明显断层。
ColorOS 16则通过精细的动效逻辑,使胶囊态与沉浸态之间的转换具备视觉连贯性。
信息的浮现、延展与收拢全程流畅,无生硬跳变。
用户感知不到界面割裂,只觉内容如流水般自然流动,节奏由使用意图自然驱动。
回归锁屏本意:静而不扰,简而可依 现实使用中,导航进度、行程提醒、重要消息等高频信息被精准归置于锁屏之内,既不喧宾夺主,又始终清晰可及;
非关键通知则被智能收敛,避免反复弹出干扰视线。
锁屏本应是设备最简洁、最克制的一层视域,却常因信息过载而沦为杂乱入口――通知层层堆叠遮挡内容,重点信息沉没难寻,查看详情还需多次解锁与跳转,打断连续操作。
ColorOS 16通过重构信息分发逻辑,使锁屏重归安静、专注与高效。
用户不必频繁唤醒屏幕,亦不会遗漏关键节点。
「锁屏岛」的价值,正在于重新定义锁屏的信息承载方式,让每一次亮屏都从容有序。